文苑13期 鲍照是新安歙县人考论
- 中华鲍氏网 2012年2月28日 鲍立胜
口鲍立胜
如今名人故里之争此起彼伏。争论的结果只能有一个,但在结果被公认之前,争论不仅重要,而且必要。本文意在抛砖引玉,为早日廓清鲍照是哪里人这桩疑案尽份心意。
说鲍照是新安歙县人并不是什么新提法。只是持此说法的人只凭家谱以外,再也拿不出其他有力的证据。目前安徽省歙县境内的鲍氏支谱都记载为鲍照是歙县鲍氏五世孙。后世从歙县外迁的诸多鲍氏后人,他们的支谱也这样记载。如鲍善懋《新安鲍氏承凤派叙略》: “第五世照公,字明远,东晋义熙元年(405年)生。元嘉期间被宋文帝刘义隆聘为国侍郎。孝武帝即位后,为大学博士兼中书舍人,出任秣陵(今南京市)令,转永嘉(今温州市)令,后任临海王刘子顼前军参军、迁军刑狱参军,人称鲍参军。太始二年(466年)在荆州被乱军杀害。
照公妹令晖(生卒年不详),宋、齐两代唯一留有著作的女文学家。”马金松、竺捷:《<镇江鲍氏名人诗词合集>出版》 “镇江鲍氏家族是我国南朝宋时著名诗人鲍照的后裔,明末清初从安徽省歙县迁居镇江后,一直传承着先人能诗会画的遗风。镇江鲍氏第十代传人鲍善本先生,系原淮海工学院社会科学部主任、江苏省中国当代文学研究会理事,今年已7 5岁高龄,花费大量精力编辑了镇江鲍氏先人的诗词文集。”
鲍善懋先生作如此判断的依据仍是族谱。实际上,族谱所载新安鲍氏五世祖都写作“昭”。正如鲍俊盛先生在《漫谈鲍照》中所说 “近年来所发现的过去传留下来的老旧谱料(清代以前的),这个比较老的谱上记载的歙之鲍五世祖是鲍昭、鲍晖兄弟俩,并且记载鲍晖外迁。”鲍俊盛先生因此得出结论 鲍照不是歙县人。
既然如此,新安鲍氏后人为什么一定说这“昭”就是鲍照呢?我看主要有三个理由:一是家谱上记着呢,而且是老谱,表述特征也特别明显,不容置疑。如《新馆著存堂鲍氏宗谱》:“宋临海参军照公传称东海人,《江南通志》称扬州人。扬州旧属东海郡,按谱称南海太守靓公卒葬扬州城南,即公祖也。”此“公”指鲍照。新馆鲍氏怀疑鲍靓是歙县人,但丝毫不怀疑鲍照是歙县人。《历代鲍氏宗谱》(歙县霞峰鲍氏手抄谱,成谱于l 649年以前)载 “昭,宋为参海王,有降龙伏虎之威。”二是昭即照是有根据的。《四库全书鲍参军集提要》载: “照字明远,东海人。晁公武《读书志》作上党人。盖误读虞炎序中‘本上党人’之语。 ‘照’或作‘昭’,盖唐人避武后讳所改。 沈约《宋书》、李延寿《南北史》作于武后称制前者,实皆作‘照’,不作‘昭’也。”三是鲍照和鲍令晖的经历和诗作有较浓的新安情结,可以直接或间接地证明鲍照兄妹是新安歙县人。本文将重点就此“三是”作些探究与分析。因为史载鲍照籍贯有两说,介绍其生平事迹的文字又奇缺。所以.要真正探究出鲍照故里,恐怕只有更多地借助于他兄妹的诗文。
先看鲍令晖。关于鲍令晖的生平绝少史料记载。唐欧阳询等编《艺文类聚二十七》: “照妹字令晖,照答孝武云 ‘臣妹才自亚左芬,臣才不及太冲耳。’”唐“小名录》载:“鲍照,字明远。妹字令晖,有才思,亚于明远。着《香茗赋集》行于世。”这两段记载说明,鲍令晖是鲍照妹,是才女, “令晖”是其字。名呢?
看一下新安鲍氏老谱的记载。《历代鲍氏宗谱》: “天骥公生一子昭。”《歙县霞峰支谱》 “天骥公生二子:昭、晖。晖,迁富山。”这俩谱出自同一个村,却所记不同。我认真作了比对,发现俩谱相关的部分,3500年的时间里仅此l处有出入。
那么,富山是哪里呀?查有关资料,与晖有关的富山最有可能的就是今黄山市徽州区岩寺镇富山村。这个村位于新安江支流丰乐河边,居徽州(新安)盆地中心,是一个天然的鱼米之乡,也是现今的一个历史文化名村。村中现存两处遗迹:一是吕堨。据《吕堨志》:吕堨建于梁大通元年(527年)。堨高丈余,横阔二十余丈,引水入渠。渠分南、北,长计20余里,灌田达30000余亩。二是报功祠。建于梁武帝中大通二年(530年),是朝廷为褒奖吕堨功臣吕文达而赐建,现祠仍存。“上溪头,养老院,半节街,金銮殿,潘村府,江祁县。”这是富山村至今流传的民谣。意思是,富山村里四大片,好的象那皇帝老儿的金銮殿,中等的不是府也是县,最差的也是个养老院。
徽州自古地少人多,富山村得地利水利之便,故不富也富。鲍晖如果是女的,自然可以嫁过去,如果是男的,则可以想办法迂过去。但一般情况下,作为一个男的,迁到象富山这么好的地方是不可能的,因为人家不让。我以为新安鲍氏支谱所载“迂富山”的晖,应该是一个女的,她不是迁过去的,而是嫁过去的 她就是鲍令晖。
说“迁富山的晖”就是鲍令晖,有三点理由:一是鲍令晖的诗境与富山村人家的家境相同。如鲍令晖诗《自君之出矣》: “自君之出矣,临轩不解颜。砧杵夜不发,高门昼常关。帐中流熠耀,庭前华紫兰。物枯识节异,鸿来知客寒。游用暮冬尽,除春待君还。”诗中“临轩、高门、紫兰”是否像上述富山村里的高门大户?又如《拟青青河畔草》: “袅袅临窗竹,蔼蔼垂门桐。灼灼青轩女,泠泠高台中。明志逸秋霜,玉颜艳春红。人生谁不别,恨君早从戎。鸣弦惭夜月,绀黛羞春风。”诗中“竹、桐、青轩、高台”是否可以说,鲍令晖生活在一个比较富裕的大户人家?《古意赠今人》: “寒乡无异服,衣毡代文练。月月望君归,年年不解綖。荆扬春早和,幽冀犹霜霰。北寒妾已知,南心君不见。谁为道辛苦,寄情双飞燕。形迫杼煎丝,颜落风催电。容华一朝尽,惟余心不变。”诗中“北寒妾已知,南心君不见。”是否表明鲍令晖生活在黟山(唐敕称黄山)之南的富山村?
二是鲍令晖的生长地石城下就是岩镇下,即金圭坦。鲍令晖《石城乐》: “生长石城下,开门对城楼。城中美年少,出入见依投。”我认为,诗中石城即岩镇,石城下即今岩寺镇下游梅村一带。《元和姓篡》载:晋咸和己丑(329年)鲍弘转新安太守,家于歙,居郡城西门,在西门外(当时称金圭坦,亦作金龟坦)建有别墅。金圭坦遗址今不存,据歙县博物馆鲍树民老先生说,上世纪70年代,在梅村附近他们还发掘出南北朝时期的鲍氏墓砖。另外,楚汉之际歙县属鄣郡。鄣郡因其境内有三天子鄣(又名三天子都,一说即石城山)而得名。鲍令晖在诗中沿用“石城”之名,以表示新安属故鄣之地也是可能的。当然, “石城乐”即是诗名,更是西曲曲牌名(发源于荆楚石城)。可以实指,也可以虚指。可以指岩镇、石城山,也可以指湖北竟陵石城(今钟祥市,春秋战国时期,钟祥为楚国陪都。西汉初置县,三国属吴,称石城。)
三是新安后人根据《历代鲍氏宗谱》记载,从来就没有怀疑“昭即照”,我们据此推测晖就是鲍令晖的大名。《历代鲍氏宗谱》成谱于1268~1649年之间,谱载天骥公生一子:昭。这一记载可能透露出这样的信息.(1)鲍照兄弟就1人。这与鲍照所有诗文记述相同。鲍照《拟行路难十八首之六》 “ 古来圣贤尽贫贱,何况我辈孤且直!”《拜侍郎上疏》. “臣北州衰沦,身地孤贱。”《解褐谢侍郎表》: “臣孤门贱生,操无炯迹。”(2)晖是照妹令晖的大名。新安《鲍氏历代宗谱》登记为“天骥公生一子昭”,支谱则写作“天骥公生二子:昭、晖”.这可能说明晖是照妹而不是照弟,支谱将晖与照并列,属于“错登、漏登”范围。 “错登”指错把晖与照并列,如不作解释,后人会误把晖作照弟。“漏登”指注释缺失 可能原有注释,但抄录时漏了。现在知道,照妹令晖是知名才女。既是才女,宗谱上就可能会留一笔。如果传抄的人把注释“妹”字漏了,并从此以讹传讹,那就不免让人误解。“令晖”是字不是名,上文引述《艺文类聚》、 《小名录》已经讲得十分明确,这里不再赘述。
新安郡的高门大户,可能算不得刘宋朝的“高门”,但足以解释鲍照兄妹怎么能够接受良好的教育。还有,如果鲍晖作为男人迂往富山,一般情况下,他就应该有后人。但今天的富山村却没有一户姓鲍的人家,这该可以作为佐证。当然,1500多年过去了,时过境迁,不足为据。
再说鲍照。鲍照与鲍令晖是兄妹。鲍令晖是新安歙县“石城下”金圭坦人,鲍照当无疑义。
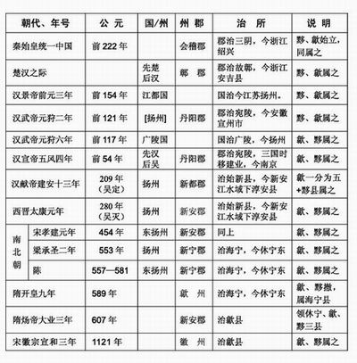
新安,未建州郡前分称歙县、黟县,公元280年始称新安郡,1121年改称徽州,大部分范围与今黄山市重合。其沿革概述如下。
表一:新安、微州、歙县沿革

公元209年以前,歙县先后属会稽郡、鄣郡、丹阳郡等郡或广陵国等小国,范围相当于现在的黄山市的一半多,外加安徽绩溪、江西婺源、浙江淳安、遂安等境。三国吴时歙县被一分为五,唐(654年)又被一分为二。后来成立小黄山市时划走黄山,成立大黄山市时歙县再次被一分为二,另置徽州区。
徽州(新安)地少人多,虽是避乱的好去处、却难以养活很多人。《微州府志》: “本府万山中,不可舟车,天地少,户口多,土产微,贡赋薄 ”即民间所说的“生在微州,前世不修,十三四岁,往外一丢!”岩镇更有“养七不养八,养八就要杀”之说,就是一般人家的孩子长到8岁时,就要帮父母分担家务,或外出学艺谋生。微州自己少出名人,但微州自古名人辈出。他们大多“十三四岁,往外一丢!”而借籍成家成名。如后世朱熹、陶行知、胡适等。
徽州文化,源远流长。尤其是东晋之后,中原为少数民族所占有,文人士大夫避地江南,为其地发展提供了机缘。纵观鲍照所留诗赋,思乡是其最重要的主题之一。他多次写到家乡(故乡、乡邦),也多次暗示自己的家乡。(1)鲍照离乡多年,少年时在家时日甚短。《拟行路难十三》 “我初辞家从军侨。荣志溢气干云霄,流浪渐冉经三龄。”《代结客少年场行》 “去乡三十载,复得还旧丘。”鲍照晚年病重期间所作长诗《松柏篇》: “南郊悦籍短,蒿里收永归。”(2)鲍照登高、送别诗多流露出浓厚的思乡之情。《登翻车岘诗》 “游子思故居,离客迟新乡。”《登云阳九里埭诗》: “徒忆江南声,空录齐后瑟。”《送从弟道秀别诗》 “登山临朝日,扬袂别所思。”《赠故人马子乔诗六首之三》 “松生陇阪上,百尺下无枝。”《吴兴黄浦亭庾中郎别诗》: “旅鴈方南过,浮客未西归。”《和傅大农与僚故别诗》 “浮江望南岳,登潮窥海阴。”《送盛侍郎饯候亭诗》:“北临出塞道,南望入乡津。”(3)鲍照从不把借籍的建康(石头城,今南京)当作家乡,而称其为“都”,回建康称还都。《还都道中诗三首》:“恻焉增愁起,搔首东南顾。”《还都至三山望石头城诗》: “南帆望越峤,北榜指齐河。”《还都口号诗》:“君王迟京国,游子思乡邦。”(4)鲍照常在诗中暗示自己的家乡方位 南。《拟行路难十八首十三》 “宁知我家在南城?答云‘我曾居君乡,知君游宦在此城’。”《拟古诗八首之一》:“南国有儒生,迷方独沦误。”《翫月城西门廨中诗》:“始见西南楼,纤纤如玉钩。”《望孤石诗》:“江南多暖石,杂树茂寒峰。”《咏双燕诗二首 之一》 “双燕戏云崖,羽翰始差池。出入南闺里,经过北堂陲。”《游思赋》: “望波际兮昙昙,眺云间兮灼灼。乃江南之断山,信海上芝飞鹤。”《登大雷岸与妹书》 “南则积山万状,急气负高,含霞饮景,参差代雄 ”《伤逝赋》:“晨登南山,望美中阿。”①
以上分析可知,鲍照家乡不是建康(刘宋都城,今南京),建康只是鲍照借籍生活、做官的地方(有资料说照于宋文帝元嘉十四年释褐后始居建康)。这一观点同时反证鲍令晖诗《石城乐》的“石城”亦不是石头城建康。他的故乡似有高山。《送从弟道秀别诗》:“登山临朝日,扬袂别所思。” 从弟即堂弟,堂弟回乡须登山。《梦归乡》: “白水漫浩浩,高山壮巍巍。”高山上似有高树。《赠故人马子乔诗六首 之三》 “松生陇阪上,百尺下无枝。”故人极有可能是家乡人,是鲍照少年时的好朋友。我们知道,高百尺且无枝蔓的第一松当是黄山松。高山高树似在南。这是鲍照诗歌中用的最多的方位词,是鲍照故乡情结的集中体现。他的诗赋常以南为尊,有时辅以东南或西南。他甚至明白无误的告诉读者,他的故乡在南。如《登大雷岸与妹书》大手笔描写五个方位(南、东、北、西、西南),南居首。上述所引诗文,有“南”字的多达14处。这些“南”字基本上为实指,特别是“南郊悦籍短”、“南国有儒生”、“我家在南城”等南字指向更加实在。有高山、有高树、方位在南的故乡,新安歙县是第一选择。
京口(今镇江)不是鲍照的家乡,这比较好理解。因为京口是鲍照长期家居生活的地方,也是鲍照许多诗歌创作的地方。以京口为原点,再说南,这南就绝不是京口这个原点,而是京口以南的某个地方。
以前歙人北上,大多走新安江水路(见附图)。如果随行人员少,行李又不多,也可能走旱路。走旱路一般过翬岭。因为南出新安的昱岭建于五代,北出新安的箬岭建于隋,南北朝时均未开通。“登山临朝日,扬袂别所思”,估计鲍照从弟回乡走的就是旱路翬岭。
翬岭即徽岭。有人说徽州之名即来自于此,其实不然。徽州之名拜宋徽宗(1082 l 135)所赐。徽本意为捆绑,引申为控制。称黄山南为徽州,与称黄山北为太平(今黄山市黄山区),都是希望黄山地区能天下太平。宣和二年(1120’),歙人方腊(?--1121年)聚众起义,声势浩大。宋徽宗刚平了方腊起义,立即改歙州为徽州。没想到自己于6年后被金兵绑去,后来死在五国城(今黑龙江境内)。说徽州之名来源于翬岭(徽岭),只是其中一说。但不论是旱路、水路,徽州(新安)始终在京口的南边。
从新安鲍氏众家谱可以看出,鲍照的谱系十分清楚,也完全与鲍照所言“臣北州衰微”的情形一致:(1)在齐国为相。敬叔姒姓,仕齐(属古青州),邑封鲍(今济南市历城区),因氏焉。大部分鲍氏后裔尊敬叔为鲍氏始祖。叔牙,敬叔子,齐大夫,桓公朝末为相。(2)在汉位列三公。宣,敬叔十八世孙,西汉末官至司隶校尉,始迁上党,死后葬屯留,永,宣子,任司隶校尉,《后汉书》有传,作“上党屯留人”;昱,宣孙,荫司隶校尉, “传”附其父鲍永后;德,宣三世孙,任大司农。(3)在魏任御史次官。昂,宣四世孙,始徙居东海泰山郡平阳:信,宣八世孙,泰山人,为济北相;勋,宣九世孙,泰山平阳人,魏御使中丞,(4)在晋任太守。《徽州府志》 晋太康间,青州籍护军中尉鲍伸避兵江南。西晋建兴元年(313年)受敕镇守新安。《元和姓篡》:永嘉(307 302年)乱后,弘居丹阳(今江苏镇江丹阳市),东晋咸和己丑(329年)转新安新安太守,家于歙。
从鲍照一支的谱系可以看出两个基本趋向,一是鲍照的先祖们在1000年中大多为官,有的官位显赫。特别是鲍宣以后的500年,鲍氏先人一直官居高位,极为显赫,创造了上党、东海、泰山多个鲍氏郡望。即所谓“著于春秋,显于两汉”。二是由于战乱,鲍照一支(始迁祖鲍弘)由北向南迁徙, “北州衰微”, “南国”尚未兴盛。到鲍照一代,他心急如焚。宋文帝元嘉十六年(439年),鲍照曾谒见临川王刘义庆毛遂自荐,但没有得到重视。他不死心,准备献诗言志。有人劝阻他说 “郎位尚卑,不可轻忤大王。”鲍照大怒: “千载上有英才异士沉没而不可闻者,岂可数哉『大丈夫岂可遂蕴智能,使兰艾不辨,终日碌碌与燕雀相随乎?”于是奏诗。(《南史卷十三》: “义庆奇之。赐帛二十匹,寻擢为国侍郎,甚见知赏。迂秣陵令。文帝以为中书舍人。”)
以上表二,可作为考证鲍照是新安歙县人的参考:新安一世祖弘,生元康壬子(…292年),鲍照为五世祖,他的生卒年在谱系中完全处在合理的范围之内。而且相比较而言,其生年确定为414年更加合理。
鲍照是新安歙县人,同时也是东海人,新安歙县是他的出生地(已历五世),东海泰山是他的籍贯。从鲍照的谱系看,说鲍照是东海人、上党人,甚至扬州人都没有错。《江南通志》就称他为扬州人。从本文表一《新安、徽州、歙县沿革》可以看出,鲍照在世时新安郡属扬州 扬州相当于今天的省,新安郡相当于现在的市。鲍照先人西汉末鲍宣官至司隶校尉,为防止王莽迫害,很有预见地把家迂往上党,保住了鲍氏一脉。刘秀复汉后,追念鲍宣,荫其子。鲍氏由此创造了上党望族。宣五世孙鲍德又从上党徙居东海泰山,经过三四代人的努力,又创造了东海泰山望族。晋末大乱,鲍伸避兵江南。至鲍照约5~6世。所以,齐虞炎《鲍照集序》、粱沈约(441~513)《宋书》、唐李延寿《南史》对鲍照籍贯的表述都没有错。《鲍照集序》 “鲍照字明远。本上党人,家世贫贱。”《宋书》(488年完成列传): “其余吴郡陆展、东海何长瑜、鲍照等,并为辞章之美引为佐史国臣。”《南史》(659年成书,有关鲍照籍贯东海源于宋书):“鲍照字明远,东海人。”
现在的问题是: “本上党人”好理解,就是鲍照的祖籍为上党④:而“鲍照东海人”却莫衷一是。由于史上东海郡时间跨度大,且所辖范围和郡治多变,所以今人在讲到东海郡时难免意见不一。如江苏连云港市说“鲍照是连云港市云台区人”,宿迁市说鲍照是原宿迁县人:山东苍山县称鲍照之妹鲍令晖是苍山县南长城镇人:等等。
要搞清楚鲍照与东海的关系,主要要看鲍照在世的时间和鲍照在世时东海郡的郡治。时间。虞炎《鲍照集序》 “及义嘉败,荆土震扰,江陵人宋景因乱掠城,(照)为景所杀,时年五十余。”据此我们可以算出鲍照生于407~415年之间。算法是:鲍照卒年即子顼兵败之年(466),减去“五十余”(51~59),等于407~415。郡治。魏晋南北朝前后,特别是公元407~415年,东海郡的郡治在哪里呢?查有关资料,可以囊括当时所有相关记录而且比较确切的情形如下
表三南北朝前后东海郡完全列表

据表三可知,以海虞北境为治所的东海郡,在东晋穆帝永和二年(346)已移治京口,当时鲍照尚未出生。
以襄贲、峒晤戌、连口、安流、广饶、朐山为治所的东海郡,皆在鲍照出生半个世纪以后设置。
鲍照出生时东海郡只有两个:一个以“郯”为治所:另一个是侨置的,以“京口”为治所。
为什么会出现两个东海郡呢?鲍照到底属于哪一个呢?
下面让我们简单回顾一下鲍照所处的南北朝前后的那一段历史。公元265年,司马炎代魏建立西晋。316年,匈奴攻破长安,西晋灭亡。同年,琅砑王司马睿在建邺(后改称建康,今南京)称帝,建立东晋。东晋初年,由于“永嘉之乱”,北方人口大量南迂。《晋书卷六十五》•“洛京倾覆,中州士女避乱江左者十六七。”为了应付南下移民,东晋政权利用侨寄的方法,设立众多侨州、侨郡和侨县(有人比喻为流亡政府),以安置北方南迁来的移民。侨置的原意为寄居,侨州郡县的户籍属于临时性质,它主要是为了使南迁人口合法化,起到维护统治秩序的作用。所以郡县往往会出现两个。那么鲍照到底属于哪一个东海郡呢?
鲍淮龙在《鲍照籍贯小考》中说:此时,在记录人的籍贯时,往往会加以注明。如“《宋书》载虞丘进(363—422)、徐羡之(364—4 26)、何承天(370 447)、徐湛之(410一453)都是‘东海郯人’。《南齐书》载王琪(423 491)‘东海郯人’。《梁书》载王僧孺(465 522)、徐勉(466 535)、何远(470 521)和徐摘(472 549)都是‘东海郯人’。而出生在以京口为治所的东海人,则清楚地写着是‘南东海某某地人’。如《宋书》记载:戴明宝,南东海丹徒人也。”
因此鲍淮龙先生得出以下结论:“史书只说鲍照为东海人,没有注明‘南东海’的字样,也没有‘南东海某地’的说明和暗示,如此看来,鲍照的籍贯是以郯为治所的东海可能性最大。”
恐怕晋以后的人都觉得奇怪。虞炎和沈约都是齐武帝永明时(483—493)人,又同被文惠太子萧长懋知遇。沈约奉旨撰修《宋书》,虞炎受命于萧长懋搜集鲍照遗作,编次成集。按理,虞、沈对鲍照的籍贯表述应该一致。但结果是沈说“东海人”,虞说“本上党人”。
我很赞同鲍淮龙的判断和结论。但我想加上一句,史书既不写鲍照是东海郯人,也不写是侨置的南东海xx人,可能正好说明鲍照既不是标准的东海郯人,也不是标准的南东海xx人:鲍照应该是标准的先属扬州454年始属东扬州的新安人。
研究鲍照的专家丁福林在他的《潦倒坎坷的不幸文人--鲍照》一文中也说 “鲍照其实并不是实际意义上的上党或东海人,因为从鲍照诗文中所反映出来的内容看,鲍氏在永嘉大乱之后乃迁居于南徐州的京口(今江苏镇江),而鲍照时则又家于京都建康(今江苏南京)。”
也可能鲍照有诗文直接写到自己是新安人,只是今天我们不知而已。因为我们现在能看到的鲍照诗文,不足他诗文的一半。另一半早在虞炎奉命编《鲍参军集》时就已散失了(见虞炎《鲍参军集》序)。而且诗赋毕竟不是自传,怎么好说我是新安人,我是新安歙县人?因为他也没有在自己的诗赋中说“我是东海人”!
综上所述,鲍照是新安歙县人,理由主要有三:一是家谱早有记载,不容置疑。二是家谱上记的“昭”即鲍照,《四库全书提要》是旁证。三是鲍照和鲍令晖的诗作直接或间接地说明了他们是新安歙县人。⑤
注释:
①《伤逝赋》:“晨带南山,望美中阿。”据《岩镇志草”:唐朝初年.新安歙县西乡富饶地面上南山岩洞前有一座受敕而建的佛寺, 香火极旺,久负盛名。至大历元年(766年)富饶改名为岩寺,南宋绍兴二年(1132)再改名为岩镇。古南山观、南山文会、南山书院,今徽州区南山路、南山小学,南山之名在岩寺沿用1000多年。鲍照《伤逝赋》“晨登南山.望美中阿”中的南山.极有可能就是指今徽州区岩寺镇的南山。鲍照妻张文姬仙逝,他送妻子魂归故里,写下不朽名作《伤逝赋》,感叹“共甘苦其几人?曾无得而偕老。”鲍照开富饶(后称岩寺、岩镇、岩寺镇)文风,领无数风骚。据统计,从唐代到清代,岩镇考中状元4名、进士36名、举人81名.全国罕见。
②弘,原籍青州。《元和姓篡》 永嘉(307 31 2年)乱后,居丹阳。据鲍俊盛《山东古今名人》:弘,生元康壬子(292年)三月十五日。咸和己丑(329年)转新安太守,倡兴水利,劝课农桑,鲍塘、鲍堨、鲍家堨、鲍南堨其遗迹也。当此时,民服其教,食力安居,呿呿吁吁,无有遗教者,政之善也。公余或命驾车,或命棹舟,历览山川之胜,勃然动乐土之怀,叹曰“山秀而奇,水清而洌,天下之福地也,余舍此何适?”遂买田产于民间,为庐室,谢政而家于郡城之西门。后梁歙令庾沙弥为之撰《晋新安太守鲍公传》。
“弘遂家于郡城之西门”,有人说此郡不在歙县,而是在新安县(今干岛湖水下之原淳安县)。我以为这样的理解是偏颇的。应该说,弘遂家于郡城之西门=弘遂家于歙城之西门,理由有二:(1)歙县鲍氏把鲍弘当作歙之鲍氏始祖.一贯如此。(2)“弘遂家于郡之西门”语出《元和姓篡》。《元和姓篡》成书于唐宪宗(806--821年在位)时期。此时歙县已经成为新安郡治200年了。《元和姓篡》成书时称“弘遂家于郡城之西门”的郡治就是歙县。否则“弘永嘉后迂丹阳”。其丹阳也就不是今日镇江的丹阳市,而成了丹阳郡当时的郡治建邺(今南京),这显然与史实是不合的。(3)同理,梁(907--923)歙令庾沙弥撰《晋新安太守鲍公传》、明程尚宽等纂修《新安名族志》所引.就更在其后了。
③宏,新安《历代鲍氏宗谱》 “宏,隋为开府。”开府,隋唐至元文散官最高官阶,从一品。“北史•鲍宏传》 宏,字润身,东海郯人。父机,七岁而孤,为其兄泉所爱育,北周明帝引为麟趾殿学士,年九十六。如果新安鲍宏与《北史鲍宏传》之鲍宏是同一人,那么,容和泉也就是同一人,鲍几也即虎臣(参见表二)。这个可能是有的。首先,从他们在世的时间上看,完全吻合,其次,从个人成就看,也像。鲍照以诗名,几也有诗多首,其中《伍子胥》诗 “忠孝诚无报,感义本投身。日暮江波急.谁怜渔丈人。楚墓悲犹在,吴门恨未申。”风格与鲍照诗一脉相承。第三,我大胆推测,鲍照因主导造反被杀,子虎臣就可能改名叫几。 取虎臣之“虎”字的“几”字底。“几”作为象形字(如茶几).自古就与虎字下半部分的写法相同。第四.几幼年时父母已逝,想入仕,必要人推荐。鲍照与王僧达友善,王亮是王僧达侄儿,亮与几极有可能是世交,亮作为吏部尚书也就极有可能力荐鲍几为春陵(今湖南宁远县西)令。几终于湘东王咨议参军,又一个“鲍参军”。第五,从兄弟取名传统看.宏与容更像兄弟。容怎么变成泉.不得而知。但从汉字的字义上看,容和泉是有极大关联的。
④“本上党人”好理解,就是鲍照的祖籍为上党。但鲍照在世时江南却有一个侨置的上党郡,这又让有的人迷糊了。成康二年(336年),东晋在今芜湖境内侨置了一个上党郡。宁康二年(374年)又增加侨置了一个上党县(治今芜湖市区青弋江口鸡毛山高地)。但很快撤郡留县,宋元嘉九年(432年)又撤并上党县入襄垣县。实际上,我们在考察鲍照的籍贯和出生地时,完全可以置侨置的上党郡和上党县于不顾,因为这实在跟鲍照设有什么关系。因为侨置某某郡县的目的是解决来自北方同名被侨置的郡县流民南迁的户口和安置问题的。鲍照虽源于上党,但距鲍德离开上党迁往东海,已经14代了。即使鲍照是此时的南迁流民,他的户口也属于东海郡,而不属于上党郡。
同理.鲍照的家乡也不可能是淮阳。说“本上党”或“东海”,是有史料记录在案的。说鲍照是淮阳或侨置淮阳人,既无史料记载,鲍照诗赋又不足为凭。现存鲍照诗文有两处提到淮阳.一是《春羁诗》 “征人叹道遐,去乡惕路迩。佳期每无从.淮阳非尺咫 ”,二是《送别王宣城诗》 “ 颍阴腾前藻,淮阳流昔声。树道慕高华.属路伫深馨。”《春羁诗》提到的“淮阳”与“佳期”相对,就可能不是地名,即使是地名,也不能证明那是鲍照的家乡或出生地。《送别王宣城诗》提到的“淮阳”与“颍阴”并列,应该是地名,但决非实指,为泛指的“北州”罢了。
⑤本文资料来源:《文渊阁四库全书电子版》、《辞海(缩印本)1999年版》等。
分享按钮>>文苑13期 “百世无愆俎豆期”
>>文苑13 期 诗 四 首





